客户论文发表 | 聚多巴胺修饰的前颗粒蛋白负载丝素壳聚糖支架通过激活PI3K/Akt通路促进骨再生
文献信息
福建省口腔疾病重点实验室&福建大学口腔医学重点实验室、福建医科大学口腔医学院口腔医院口腔种植科,福建医科大学口腔颌面种植研究中心团队的研究成果“Progranulin-loaded silk fibroin/chitosan scaffold with polydopamine modification promotes bone regeneration via PI3K/Akt pathway activation”(聚多巴胺修饰的前颗粒蛋白负载丝素/壳聚糖支架通过激活PI3K/Akt通路促进骨再生)在学术期刊《International Journal of Biological Macromolecules》(IF:8.7)上发表。平生公司的离活一体CT(NEMO)在论文中提供了重要的大鼠颅骨缺损模型图像和定量分析结果。
该论文的通讯作者为吴东教授,第一作者为宁文灿老师。

文献摘要
现有的骨组织工程支架材料生物相容性差,成骨活性低,骨缺损修复仍是临床上的一大难题。本研究将丝素/壳聚糖(SF/CS)的机械稳定性、聚多巴胺(PDA)介导的表面改性和颗粒前体蛋白(PGRN)的缓释结合起来,开发了一种多功能的骨组织工程支架材料。这种协同设计整合了结构支持、显著增强表面生物活性和长期生化刺激。体外实验表明,SF/CS-PDA@PGRN支架能改善rBMSC的粘附、增殖和成骨分化。转录组学分析和途径抑制表明,其骨诱导作用至少部分是通过激活PI3K/Akt途径介导的。体内实验表明,在大鼠颅骨缺损模型中的植入证实了稳健的新骨形成和重塑。总的来说,这些结果突出了支架的多功能设计-机械完整性,生物表面活性和控制释放,同时也证明了分子调节和动物水平骨再生之间的明确机制联系。这些发现强调了SF/CS-PDA@PGRN支架作为骨组织工程的创新策略的转化潜力。
实验方法
支架材料的体内骨再生实验
购买共48只雄性SD大鼠(4周龄)。将大鼠随机分为对照组、SF/CS组、SF/CSPDA组和SF/CS-PDA@PGRN组(n = 6)。腹腔注射戊巴比妥钠麻醉大鼠后,在头皮中线切开。在顶骨中线处钻出直径5 mm的全层颅骨缺损,在无菌条件下,用环钻以800转/分的转速在大鼠前筋膜后2 mm和矢状缝外侧1 mm处植入支架,并持续灌注无菌盐水以防止过热。所有操作均在无菌条件下进行,缝合伤口,碘伏消毒,未植入支架的大鼠作为对照组。
Micro-CT分析
术后5周和10周处死大鼠,取主要脏器评价支架植入的生物安全性,取颅骨,4%多聚甲醛固定。使用 Micro-CT(NEMO,NMC-200,平生医疗科技有限公司)扫描颅骨以观察和定量分析缺损部位骨再生,扫描参数如下:管电压= 90 kV,管电流= 0.04 mA,并使用CT分析软件(Avatar 3,平生医疗科技有限公司)计算定量参数,包括骨体积分数(BV/TV)、骨小梁厚度(Tb.Th)、骨密度(BMD)和骨小梁数量(Tb.N)等。
实验结果
SF/CS-PDA@PGRN复合支架在体修复大鼠颅骨缺损
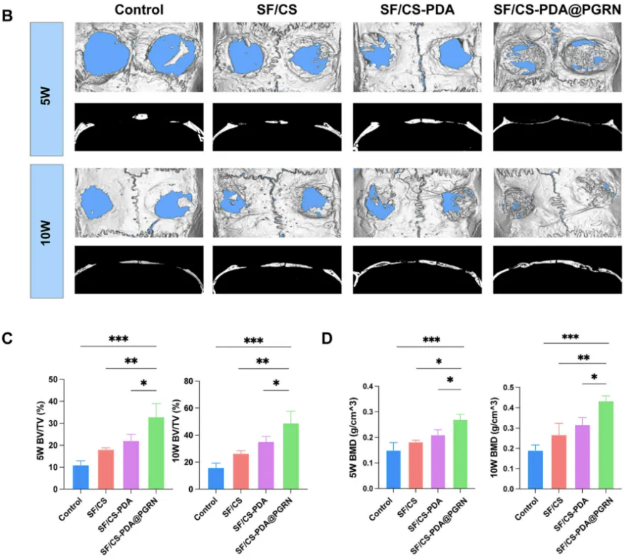
显微CT成像(图5 B)证实,在5周和10周时,SF/CSPDA@PGRN组与其他组相比表现出显著更大的新骨形成。关键成骨参数包括骨体积/组织体积(BV/TV)、骨矿物质密度(BMD)、骨小梁厚度(Tb. Th)(图S4 A)和骨小梁数量(Tb.N)在SF/CS-PDA@PGRN组中,均显著高于对照组、SF/CS-PDA@PGRN组和对照组、SF/CS,SF/CS-PDA组(图5C)(p<0.05)。
这些结果与体外实验结果一致,证实了SF/CS-PDA@PGRN支架在复杂的生理环境中有效促进新骨形成,值得注意的是,在10周时,SF/CS-PDA@PGRN组显示出更致密、更紧密的成熟骨小梁结构,表明该支架具有为骨再生提供长期支持的能力。

图5. 在大鼠颅骨缺损模型中使用不同支架的骨再生的体内评价。(B)每组术后5周和10周时颅骨缺损的代表性3D重建和二值化显微CT图像(对照、SF/CS、SF/CSPDA、SF/CS-PDA@PGRN)。(C-D)每个治疗组在5周和10周时BV/TV和BMD的定量评估(n = 3)。
使用结论
本研究成功地构建了一种聚多巴胺(PDA)修饰的丝素蛋白(SF)/壳聚糖(CS)复合支架,并对其骨缺损再生的潜能进行了系统的评价。体外实验结果表明SF/CS-PDA@PGRN支架具有良好的力学性能和良好的生物相容性,促进rBMSC粘附、增殖和成骨基因表达。在大鼠颅骨缺损模型中,支架促进骨再生,并在10周时与对照组相比具有更大的骨体积分数。在机制上,这些数据表明PGRN可能部分通过激活PI 3 K/Akt信号通路而促进骨生成,尽管还可能涉及其它机制。总的来说,PGRN负载PDA修饰的SF/CS支架显示出作为骨缺损修复的多功能平台的前景,并可能为骨缺损的临床管理提供新的策略。
使用设备

Micro CT (型号:NEMO) (平生医疗科技)
影像软件:Avatar(平生医疗科技)